长者模式
无障碍浏览
安宁市人民政府
www.kman.gov.cn
政府信息公开
政府信息公开指南
政府信息公开制度
政策文件
行政规范性文件
其他文件
市政府文件
市政府办公室文件
市政府部门文件
法定主动公开内容
政府信息公开目录
政府领导
组织机构
人事任免
公示公告
政策解读
会议信息
政府工作报告
2025年
2024年
2023年
2022年
2021年
2020年
2019年
2018年
往年报告
政府网站工作年度报表
2025年
2024年
2023年
2022年
2021年
2020年
2019年
2018年
统计信息
经济和社会发展统计信息
统计公报
规划计划
重点领域信息公开
重大建设项目批准和实施领域
批准服务信息
批准结果信息
招标投标信息
征收土地信息
重大设计变更信息
施工有关信息
质量安全监督信息
竣工有关信息
项目监管信息
公共资源配置领域
住房保障信息公开
国有土地使用权
国有土地上房屋征收补偿信息
矿业权出让
药品疫苗及高值医用耗材和乙类大型医用设备集中采购
国有产权交易
工程建设项目招标投标
政府特许经营权交易
执法机关罚没财物处置领域
社会公益事业建设领域
社会救助和社会福利
灾害事故救援
公共文化体育文化信息公开
审批改革
改革信息
目录管理
审批标准化
服务清单
内部审批事项清单
随机抽查事项清单
公示公告
权责清单
审计信息公开
审计结果公告
市场监督管理信息
工商登记
产品质量安全
价格和收费
目录清单
价费标准
价格执法
科技管理和项目经费信息公开
立项信息
验收情况
经费信息
国有企业信息公开
企业领导管理
市属企业
企业经济运行情况
企业经营业绩考核
旅游市场监管
旅游经营服务不良信息
旅游投诉情况
景区景点门票价格
酒店景点等级评定信息
知识产权
专利侵权纠纷
假冒专利行为
其他侵犯权利行为
公安机关重点领域信息公开
新闻发布
热点回应
应急预案
政府采购及购买服务
市级财政预决算
财政预决算
“三公”经费
债务信息
政府和社会资本合作PPP
减税降费信息公开
税收政策
费金优惠政策
公务员管理信息公开
公务员管理政策文件
招考信息
建议提案办理
2018
2019
2020
2021
2022
2023
2024
2025
政府接受法院行政法律文书机构公示
行政事业性收费项目情况
重大决策预公开
重大决策目录清单及标准
意见征集
重大决策听证事项
决策成果
财政资金直达基层
行政执法
结果信息
行政许可
行政处罚
行政强制
依据信息
其他依据信息
涉农补贴
政策找企业
法治政府建设
民生重点
乡村振兴
义务教育
医疗卫生
养老服务
稳岗就业
政策指引
招聘信息
服务机构
监测统计
生态环境
疫情防控
食品药品监管
社会救助
公共文化服务
政府信息公开年报
2025年
2024年
2023年
2022年
2021年
2020年
2019年
2018年
2017年
2016年
依申请公开
索引号:
0151216811-202510-103231
主题分类:
热点回应
发布机构:
安宁市人民政府
发布日期:
2025-09-17 09:27
名 称:
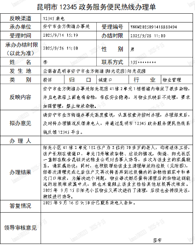
金方街道办事处关于对昆明市12345政务服务便民热线受理编号YNKM2025091418880494的回复
文号:
关键字:
金方,街道办事处,昆明市,政务,服务
金方街道办事处关于对昆明市12345政务服务便民热线受理编号YNKM2025091418880494的回复
发布时间:2025-09-17 09:27
浏览次数:0
字号:[
大
中
小
]